오성훈
(Sung-Hoon Oh)
*iD
곽근영
(Geun-Yeong Kwak)
**iD
이동우
(Dong-Woo Lee)
†iD
-
(Head of Corporate Research Institute, S&New Co., Ltd., Republic of Korea; Ph.D. Student,
Dept. of Electronic Engineering, Cheongju University, Republic of Korea.
E-mail : shoh@snnew.net; shoh2002@cju.ac.kr)
-
(M.S. Student, Dept. of Electrical and Control Engineering, Cheongju University, Republic
of Korea. E-mail : 2025020694@cju.ac.kr)
Copyright © The Korean Institute of Electrical Engineers
Key Words
Four-switch converter, GaN FET, Non-inverting buck-boost, Pareto optimization, Switching frequency
1. 서 론
배터리 기반 이동형 전원 시스템에서는 방전 특성에 따라 입력 전압이 시간에 따라 변동하므로 다양한 입력 조건에서 안정적인 출력 전압을 제공하기 위해
승·강압을 모두 지원하는 벅-부스트(buck-boost) 계열 DC–DC 컨버터가 널리 적용된다[1]. 기존 벅-부스트 계열 중 플라이백(flyback)은 변압기가 필요해서 전력밀도 관점에서 제약이 있고 반전 벅-부스트는 출력 극성이 반전되며 SEPIC과
Cuk 토폴로지는 추가 인덕터와 커패시터가 요구되어 수동소자 증가와 구현 복잡도가 커지는 한계가 지적되어 왔다[1].
이러한 배경에서 4-스위치 비반전 벅-부스트(Non-Inverting Buck-Boost, NIBB)는 출력 극성을 유지하면서 단일 인덕터와 4개의
스위치로 벅 모드와 부스트 모드 동작을 통합할 수 있어서 외부 수동소자 수와 구현 면적 감소 측면에서 유리한 구조이다[1]. 또한 넓은 전압 변환 범위와 효율·소형화 요구가 큰 USB 전원 변환 등의 응용에서 적합한 토폴로지로 언급된다[2]. 한편 고효율을 위해 다이오드를 MOSFET으로 대체하는 동기정류 구조는 도통 손실 저감에 효과적이지만 스위칭 동작이 존재하는 한 스위칭 손실은
여전히 주요 제한 요인으로 남을 수 있다[3].
특히 NIBB는 입력 전압과 출력 전압이 유사한 벅-부스트 구간에서 한 주기 내 4개 스위치가 모두 토글되는 구간이 발생할 수 있으며 이 경우 다른
동작 모드에 비해 스위칭 손실이 증가한다[1]. 더 나아가 고주파 하드 스위칭 조건에서는 일부 스위치만 부분 ZVS(Zero-Voltage Switching) 이점을 갖고 나머지 스위치는 하드
스위칭으로 동작하여 스위칭 주파수 증가에 따라 손실이 크게 증가할 수 있는 구조적 한계가 지적되었다[4]. 이에 따라 손실 최적화와 소프트 스위칭 기반의 다양한 저감 기법이 논의되고 있고[4] 이동형 전원에서 요구되는 전력밀도(인덕터 소형화) 이득과 반도체 손실(열·효율) 증가를 동일 기준에서 정량 비교하여 입력 전압 범위 전체를 고려한
실용적 스위칭 주파수 선정 근거를 제시하는 연구도 여전히 필요하다.
웨어러블 로봇·드론 등 이동형 전원은 제한된 탑재 공간과 질량 제약으로 인해 높은 전력밀도(소형·경량) 확보가 핵심 요구사항이다. 전력밀도를 높이기
위한 대표적 접근은 스위칭 주파수 $f_{sw}$를 증가시켜 요구 인덕턴스 $L$을 낮추고 인덕터 체적을 줄이는 것이다. 인덕터 volt-second
평형에 기반하면 인덕터 전류 리플은 $f_{sw}$와 $L$ 에 의해 결정되며 일반적으로 $f_{sw}$ 증가 또는 $L$ 증가에 따라 리플이 감소하는
관계로 정리된다[5]. 그러나 $f_{sw}$ 증가는 스위칭 손실 증가로 이어져 효율 저하와 열 스트레스 증가를 유발할 수 있으며 특히 4-스위치 buck-boost
구조에서 다수 스위치가 동시에 스위칭되는 구간에서는 손실 증가가 더 두드러질 수 있다[4]. 따라서 이동형 전원 응용에서는 전력밀도 향상을 위한 인덕터 요구량 감소와 총 전력반도체 손실 간의 관계를 고려하여 실용적 최적 스위칭 주파수 범위를
설정하는 접근이 요구된다.
본 연구는 고주파 스위칭을 통해 수동소자(특히 인덕터)의 소형화를 도모하고 전력밀도를 향상시키는 설계 시나리오를 대상으로 하며 이때 스위칭 손실과
게이트 구동 특성이 주파수 상한을 결정하는 주요 요인임을 전제로 한다. 이에 고속 스위칭과 낮은 저장전하 특성을 갖는 GaN FET 기반 스위치를
적용하여 스위칭 주파수 증가에 따른 전력밀도 이득과 손실 증가의 절충 관계를 정량적으로 평가한다.
구체적으로 GaN 4-스위치 비반전 벅–부스트 컨버터(입력 30–54.6 V, 출력 48 V(400 W))를 대상으로 스위칭 주파수 100 kHz–1
MHz 범위에서 손실 분해와 인덕터 요구량 지표를 비교하고 파레토 기반으로 권장 주파수 범위를 도출하며 이에 대한 절차는 다음과 같다.
(1) 반도체 손실의 ‘정량 비교 프레임’ 제시 : 동기정류 기반에서도 스위칭 손실이 주요 제한 요인으로 작용한다는 기존 논의를 바탕으로[3] 입력 전압과 $f_{sw}$ 변화에 따른 총 반도체 손실을 동일 기준으로 비교한다.
(2) 인덕터 요구량을 대표하는 ‘에너지 프록시($E$)’ 도입 : 인덕터의 $\Delta I_L - L - f_{sw}$ 관계에 근거하여 인덕터
부담(소형화 관점)을 동일 축에서 비교할 수 있도록 인덕터 에너지 프록시($E$)를 정의하고 계산 절차를 제시한다.
(3) ($E$, 총 반도체 손실) 파레토 기반 ‘주파수 후보군/범위’ 도출 : 벅-부스트 구간에서 4개 스위치 토글로 스위칭 손실이 증가하는 특성[1]과 고주파 하드 스위칭에서 스위칭 손실이 커지는 한계[4]를 고려하여 ($E$, 총 반도체 손실) 2축 파레토 차트를 구성하고 목표 영역(낮은 $E$, 낮은 손실)에 근접하는 주파수 후보군을 제시한다.
2장에서는 컨버터 동작과 손실, 에너지 프록시 정의 및 시뮬레이션 조건을 제시한다. 3장에서는 입력 전압과 스위칭 주파수 변화에 따른 결과를 정량
비교한다. 4장에서는 파레토(Pareto) 플롯을 기반으로 설계 관점의 주파수 후보군과 범위를 논의한다. 5장에서 결론을 제시한다.
2. 연구 방법
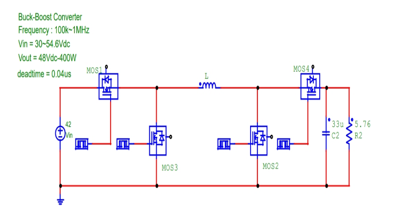
2.1 대상 컨버터와 동작 구간 정의
본 연구는 그림 1과 같이 단일 인덕터 기반 4-스위치 비반전 벅-부스트 컨버터를 대상으로 한다. GaN 기반 4개의 스위치는 일반적으로 벅 모드(2개)와 부스트 모드(2개)로
구분되며 입력–출력 전압 관계에 따라 벅, 부스트, 벅-부스트(천이 포함) 형태로 동작한다[2].
그림 1. 4-스위치 비반전 벅-부스트 컨버터 구성도
Fig. 1. Circuit diagram of the four-switch non-inverting buck–boost converter
특히 벅-부스트 CCM(Continuous Conduction Mode) 동작 구간에서는 4-스위치 구조의 특성상 스위칭 손실이 상대적으로 커질 수
있으며 일부 스위치는 소프트 스위칭 이점을 부분적으로 얻지만 다른 스위치는 하드 스위칭 손실이 대부분이다. 또한 벅-부스트 동작에서 인덕터 양단 전압이
입력/출력 전압에 의해 충방전하며 이는 기본 동작 원리와 손실 해석의 기준이 된다[4].
표 1. 시뮬레이션 파라미터
Table 1. Simulation Parameters
|
파라미터
|
값
|
|
입력 전압 : $V_{in}$ [V]
|
30, 42, 54.6
|
|
출력 전압 : $V_{out}$ [V]
|
48
|
|
출력 전력 : $P_{out}$ [W]
|
400
|
|
스위칭 주파수 : $f_{sw}$ [kHz]
|
100, 200, 400, 600, 800, 1000
|
|
출력 커패시터: $C_2$ [μF]
|
33
|
|
부하저항 : $R_2$ [Ω]
|
5.76
|
|
인덕터 : $L$ [μH]
|
$f_{sw}$ 별로 가변(리플:30 %)
|
2.2 시뮬레이션 조건과 파라미터 설정
손실과 파형 기반 지표는 PSIM 기반 시뮬레이션 모델에서 산출한다. D. Butnicu 등은 PSIM 기반 열 시뮬레이션을 활용한 DC-DC 컨버터의
손실과 열 스트레스 및 신뢰성 평가 사례를 제시하였다[6].
본 연구의 PSIM 시뮬레이션 조건은 표 1과 같다.
- 부하저항은 정격 출력 조건 48 V, 400 W를 기준으로 $R_2 = \frac{V_{out}^2}{P_{out}} = \frac{48^2}{400}
= 5.76 \Omega$ 로 설정하였다.
- $C_2$ 출력 커패시터는 최저 입력 조건 $V_{in}$=30 V와 최저 스위칭 주파수 $f_{sw}$=100 kHz에서의 출력전압 리플 요구를
만족하도록 산정하였다. CCM에서 커패시터 리플 전압을 삼각파로 근사하고 $\Delta V_{out} \approx \Delta I_L / (8 f_{sw}
C_{out})$로 두면 $\Delta V_{out}$ = 0.49 V와 해당 조건의 $\Delta I_L$를 적용하여 $C_{out} \approx
10.4 \mu F$이 도출된다. 설계 여유를 고려하여 $C_2$는 33 $\mu F$ 으로 설정하였다.
- 데드타임은 본 연구에서 적용한 TP65H015G5WS GaN 소자 데이터시트의 천이시간($t_r = 18\text{ns}$, $t_f = 9.4\text{
ns}$) 조건을 만족하도록 하고 $t_{dead} = 40\text{ ns}$로 설정하였다.
- 본 연구는 데이터시트 기반 GaN 소자 모델을 적용한 PSIM 기반 시뮬레이션을 통해 스위칭 주파수 변화에 따른 총 전력반도체 손실과 인덕터 요구량(소형화
지표)의 절충 관계를 동일 기준에서 비교하는 데 초점을 둔다. 이에 따라 주파수의 영향만을 분리하여 경향을 명확히 하기 위해 인덕터 DCR과 출력
커패시터 ESR 및 ESL 등 수동소자 기생성분에 의한 손실, 레이아웃 기생(기생 인덕턴스와 커패시턴스 및 공통 소스 인덕턴스(CSI))에 따른 스위칭
과도와 손실 증가, 전도/방사 EMI의 정량 모델링, 열–전기 연성(온도 상승에 따른 R_DS(on), 스위칭 특성 변화)과 인덕터 코어 손실은 본
논문의 1차 비교 범위에서 제외하였다. 따라서 본 논문에서 제시하는 손실 및 권장 주파수 범위는 이상화된 조건에서의 설계 지침이며, 실제 하드웨어에서는
기생성분·열·EMI 제약으로 인해 특히 고주파 영역의 총손실이 증가하여 권장 주파수 범위가 변동될 수 있다. 이에 대한 정량 검증은 후속 연구에서
수행한다.
2.3 인덕터 설계 조건과 요구 인덕턴스 산정
인덕터 선정과 설계에서 리플 전류($\Delta I_L$)는 핵심 제약 요인이며 리플 전류$\Delta I_L$는 인덕턴스 $L$과 스위칭 주파수
$f_{sw}$에 의해 결정되어 인덕턴스를 산정한다[8].
리플 전류비는 전력밀도와 손실 및 전류 스트레스에 동시에 영향을 미친다. 리플 전류가 지나치게 작으면 요구 인덕턴스가 증가하여 인덕터 체적과 비용이
커지고 반대로 리플 전류가 지나치게 크면 피크와 RMS 전류가 증가하여 도통 손실과 소자 전류 스트레스가 증가한다. 따라서 본 연구에서는 스위칭 주파수
변화에 따른 손실-전력밀도 비교를 동일 기준에서 수행하기 위해 리플 전류비를 $\Delta I_L / I_{L,avg} = 30 \%$로 고정하였다.
이는 4-switch buck–boost 전력단 설계 가이드에서 제시되는 통상적 리플 설정 범위인 20 ∼ 40 % 내의 대푯값이며[8] 명목 부하 조건에서 약 30 % 리플이 인덕터 크기와 전류 스트레스 간 절충값으로 널리 사용됨이 보고되어 있기 때문이다[5]. 각 $f_{sw}$에서 요구되는 $L$은 식 (1) ∼ (4)로 산정하여 시뮬레이션에 적용하였다.
$P_{out} = 400 W$, $V_{out} = 48 V$, $I_{out} = 8.33 A$ 조건에서
$\Delta I_L = 0.3 I_{L,avg}$ 로 설정하고 $L$의 계산식은 다음과같다.
또한 입력 전압이 출력 전압과 유사한 천이 구간($V_{in} \approx V_{out}$)에서는 듀티비가 50 % 부근이 되며 스위칭 시퀀스에
따라 인덕터 전류와 손실 특성이 달라질 수 있다[1]. 그러나 본 연구에서는 배터리 전압 변동을 대표하는 세조건(30/42/54.6 V)에서 손실-인덕터 요구량 관계를 비교하는데 초점을 두었으며 $V_{in}
\approx V_{out}$ 천이 구간에 대한 상세 분석은 후속 연구로 둔다.
2.4 GaN 전력반도체 손실 산정
컨버터의 손실 평가에서 전력반도체 손실을 도통 손실(conduction loss)과 스위칭 손실(switching loss)로 분해하여 모델링하는
접근이 선행연구에서 제시되어 있다[4]. 또한 NIBB 계열 컨버터에서 고주파 하드 스위칭 조건일수록 스위칭 손실이 증가할 수 있음이 보고되며[4] 이러한 특성의 정량 비교를 위해 손실 분해가 활용된다. PSIM 기반 손실 평가에서도 소자 특성에 근거하여 도통, 스위칭 손실을 분리 산정하는 방식이
사용된다[7].
본 연구에서는 선행연구[4]의 손실 모델링 접근을 따라 총 반도체 손실을 도통 손실과 스위칭 손실의 합으로 정의한다.
(1) 도통 손실은 Rds(on)와 전류 RMS 또는 평균에 의해 결정된다.
(2) 스위칭 손실은 주파수 증가에 따라 누적 증가하며 CCM 벅-부스트에서는 일부 스위치가 하드 스위칭으로 동작할 수 있어 고주파 조건에서 손실
증가가 두드러질 수 있다[4].
본 연구의 대상은 웨어러블 로봇 전원 응용을 고려한 1 kW 이하급(본 조건 400 W) DC–DC 컨버터이며 입력 30 ∼ 54.6 V 범위에서의
스위칭 시 발생하는 과도전압과 short circuit, shoot through 조건에서 발생하는 순간 과전압 발생에 따른 여유를 확보하기 위해
650 V 정격의 GaN FET를 적용하였다. PSIM 손실 시뮬레이션에는 RENESAS사의 GaN FET TP65H015G5WS를 사용하였다. 해당
소자는 데이터시트에 VDS 650 V(VDSS (TR) 최대 725 V), 연속 드레인 전류 ID 99 A(Tc=25 °C), 62 A(Tc=100
°C), RDS(on) 최대 18 mΩ, QG(typ.) 74 nC, QOSS (typ.) 430 nC가 제시되어 있으며 또한 역회복 전하(Qrr)가
무시 가능한 수준(negligible)임이 명시되어 있다. 이러한 정격과 전하 파라미터는 본 연구의 100 kHz ∼ 1 MHz 고주파 범위에서 도통과
스위칭 손실을 정량 평가하기 위한 소자 모델 구성에 적합하다. PSIM 시뮬레이션을 위해 데이터시트 기반 파라미터를 소자 모델에 반영하고 조건별 도통
손실과 스위칭 손실을 분리 산정하였다.
본 연구의 $P_{semi,total}$는 데이터시트를 기반으로 한 PSIM 소자 모델로 산출된 반도체의 도통 손실과 스위칭 손실이며 인덕터 코어손실
· EMI 정량 · 열저항망 기반 온도 상승은 후속 검증 항목으로 둔다.
2.5 인덕터 에너지 프록시 $E$ 정의와 측정 구간
본 연구에서 정의한 에너지 프록시 $E$는 정상상태에서 인덕터에 저장되는 에너지의 시간 평균을 나타내며 이는 인덕터의 요구 에너지 처리 능력과 직접적으로
연관된다. 일반적으로 인덕터는 코어 재질과 형상 및 권선 설계에 의해 포화 자속밀도와 허용 온도 상승이 제한되므로 일정한 허용 자속밀도와 열 제약하에서
처리해야 할 저장에너지가 커질수록 더 큰 코어 단면적과 권선량 또는 더 큰 코어 체적이 요구된다. 따라서 동일한 전류 파형 조건에서 $E$가 감소한다는
것은 인덕터가 처리해야 하는 에너지 수준이 낮아져 필요 코어 크기와 체적을 줄일 여지가 증가함을 의미하며 결과적으로 컨버터의 전력밀도(소형화) 측면에서
유리한 방향으로 해석할 수 있다. 본 연구는 구체적인 코어 선정과 권선/코어 손실 모델을 포함한 체적 산정을 본 범위에서 제외하는 대신 스위칭 주파수
변화에 따라 인덕터 요구량이 어떻게 변하는지를 일관되게 비교하기 위한 대리 지표로 $E$를 사용한다.
$E$는 인덕터 저장에너지 요구량의 상대 비교를 위한 지표이며 코어 형상과 재질, 권선, 코어손실 및 열 제약을 포함한 Ap의 직접 산정은 본 연구
범위에서 제외한다.
(1) 시간 구간 : 정상상태 구간(0.8 ∼ 0.802 s)에서 측정
(2) 에너지 프록시 계산식 :
($t_0$ : 0.8 s, $T_w$ (측정 윈도우 길이) : 0.002 s)
2.6 파레토 차트 구성 방법
최종 의사결정을 위해 각 입력전압 조건($V_{in}$=30/42/54.6 V)에서 각 $f_{sw}$ 지점에 대해 다음을 한 점으로 구성한다.
x축 : $E [mJ]$
y축 : $P_{semi,total} [W]$ (총 반도체 손실=도통 손실+스위칭 손실)
포인트 라벨 : $f_{sw} [kHz]$ (100, 200, 400, 600, 800, 1000)
3. 시뮬레이션 결과와 분석
3.1 스위칭 주파수에 따른 요구 인덕턴스 변화
그림 2는 입력전압 $V_{in} = 30/42/54.6$ V조건에서 인덕터 전류 리플 $\Delta I_L / I_{L,avg}$=30 %를 유지하도록
설계했을 때 요구 인덕턴스 $L$의 변화를 나타낸다. 컨버터에서 인덕터 리플 전류는 일반적으로 $L$과 스위칭 주파수 $f_{sw}$에 대해 반비례
관계를 가지므로 $f_{sw}$가 증가할수록 요구 인덕턴스가 감소하는 경향은 이론적으로 타당하다[7].
그림 2. 스위칭 주파수에 따른 요구 인덕턴스 $L$
Fig. 2. Required inductance $L$ according to switching frequency $f_{sw}$
시뮬레이션 결과에서도 $f_{sw}$ = 100 kHz에서 수십 $\mu$H 수준이 요구되던 인덕턴스가 $f_{sw}$ = 1000 kHz로 증가하면
수 $\mu$H 수준까지 감소하였다 (그림 2). 이는 고주파 구동이 인덕터 소형화(전력밀도 향상)에 직접 기여함을 의미한다. 또한 입력전압에 따라 요구 인덕턴스가 달라지는데 이는 비반전 벅-부스트의
동작 모드(벅, 부스트)와 듀티에 따라 인덕터 전압-초(volt-second) 조건이 달라지기 때문이며 4-스위치 비반전 벅-부스트의 모드 구분(벅
모드 : $V_{in} > V_{out}$, 부스트 모드 : $V_{in} < V_{out}$, 벅-부스트 모드 : $V_{in} \approx V_{out}$)은
기존 문헌에서 정리되어 있다[1].
3.2 인덕터 에너지 프록시 $E$의 주파수 의존성
그림 3은 시뮬레이션의 출력 안정 구간(0.8 ∼ 0.802 s)에서 계산한 인덕터 에너지 프록시 $E$ 를 $f_{sw}$에 대해 도시한 결과이다.
결과적으로 $f_{sw}$ 증가에 따라 $E$ 가 전반적으로 감소하였다. 예를 들어
(1) $V_{in}$ = 30 V에서 인덕터 에너지 프록시 $E$ 는 100 kHz에서 약 3.82 mJ였으며 800 kHz에서 1000 kHz
구간에서는 약 0.54 mJ 수준으로 감소하였다.
(2) $V_{in}$ = 42 V에서는 100 kHz에서 약 1.25 mJ였으며 800 kHz 구간에서는 약 0.173 mJ로 감소하였다.
(3) $V_{in}$ = 54.6 V에서는 100 kHz에서 약 1.08 mJ였으며 1000 kHz 구간에서는 약 0.102 mJ로 감소하였다.
이는 3.1절의 “요구 인덕턴스 감소”와 같은 방향의 결과로 고주파수일수록 인덕터 요구량이 감소함을 $L$뿐 아니라 $E$ 관점에서도 확인된다.
그림 3. 스위칭 주파수에 따른 인덕터 에너지 프록시 $E$
Fig. 3. Inductor energy proxy $E$ according to switching frequency $f_{sw}$
3.3 전력반도체 손실 분해 : 도통 손실과 스위칭 손실 및 총 반도체 손실
그림 4 ∼ 그림 6은 각각 도통 손실($P_{cond}$), 스위칭 손실($P_{sw}$), 총 반도체 손실($P_{semi,total}=P_{cond}+P_{sw}$)을
$f_{sw}$ 대역별로 나타낸다.
(1) 도통 손실 $P_{cond}$ : 도통 손실은 $f_{sw}$ 변화에 대해 완만하게 변했으며 주파수 증가에 따른 증가폭은 상대적으로 작았다(그림 4). 이는 도통 손실이 주로 소자의 RDS(on), 전류 RMS 등에 의해 결정되며 주파수 자체의 직접 영향이 상대적으로 약하기 때문이다.
(2) 스위칭 손실 $P_{sw}$ : 반면 스위칭 손실은 $f_{sw}$ 증가에 따라 거의 선형적으로 크게 증가하였다(그림 5). 하드 스위칭 기반의 비반전 벅-부스트에서는 고주파 영역에서 스위칭 손실이 큰 비중을 차지하며 일부 스위치가 하드 스위칭 조건에 놓이면서 고주파에서
손실이 크게 증가할 수 있다는 점이 보고되어 있다. 또한 하드 스위칭 NIBB에서 스위칭 손실이 총 손실의 유의미한 부분을 차지함이 명시되어 있다[4].
(3) 총 반도체 손실 $P_{semi,total}$ : 총 반도체 손실은 $f_{sw}$ 증가에 따라 증가했으며(그림 6) 고주파 영역에서 총 반도체 손실 증가는 스위칭 손실 성분이 지배적이었다. 예를 들어
(a) $V_{in}$ = 42 V에서 총 반도체 손실은 100 kHz에서 약 4.84 W에서 1000 kHz에서 약 24.50 W로 증가하였다.
(b) $V_{in}$ = 54.6 V에서는 100 kHz에서 약 4.34 W에서 1000 kHz에서 약 25.27 W로 증가하였다.
(c) $V_{in}$ = 30 V에서는 100 kHz에서 약 7.65 W에서 1000 kHz에서 약 30.29 W로 증가하였다.
또한 비반전 4-스위치 벅-부스트에서 $V_{in} \approx V_{out}$ 근방의 벅-부스트 모드에서는 한 주기 내 4개 스위치 모두가 토글되어
스위칭 손실이 상대적으로 커질 수 있음이 지적된다[1].
그림 4. 스위칭 주파수에 따른 도통 손실 $P_{cond}$
Fig. 4. Conduction loss $P_{cond}$ according to switching frequency $f_{sw}$
그림 5. 스위칭 주파수에 따른 스위칭 손실 $P_{sw}$
Fig. 5. Switching loss $P_{sw}$ according to switching frequency $f_{sw}$
그림 6. 스위칭 주파수에 따른 전력반도체 총손실 $P_{semi,total}$
Fig. 6. Total semiconductor loss $P_{semi,total}$ according to switching frequency
$f_{sw}$
3.4 에너지 프록시($E$)–총 전력반도체 손실($P_{semi,total}$) 파레토 분석
그림 7. $V_{in}$=30 V, $f_{sw}$= 400 kHz, $L$= 7.031μH 조건에서의 총 반도체 손실과 인덕터 전류 파형 ($P_{semi,total}$=15.15
W, $I_{L,peak}$=17.53 A, $I_{L,rms}$=14.29 A)
Fig. 7. Total semiconductor loss and inductor current waveforms at $V_{in}$=30 V,
$f_{sw}$= 400 kHz, $L$= 7.031μH ($P_{semi,total}$=15.15 W, $I_{L,peak}$=17.53 A, $I_{L,rms}$=14.29
A)
그림 8. $V_{in}$=30 V, $f_{sw}$= 100 kHz, $L$= 28.125μH 조건에서의 총 반도체 손실과 인덕터 전류 파형 ($P_{semi,total}$=7.65
W, $I_{L,peak}$=16.48 A, $I_{L,rms}$=14.25 A)
Fig. 8. Total semiconductor loss and inductor current waveforms at $V_{in}$=30 V,
$f_{sw}$= 100 kHz, $L$= 28.125μH ($P_{semi,total}$=7.65 W, $I_{L,peak}$=16.48 A, $I_{L,rms}$=14.25
A)
그림 7과 그림 8은 $V_{in}$ 조건에서 $f_{sw}$ 변화에 따른 $P_{semi,total}$과 인덕터 전류 $I_L$ 파형을 비교한 결과이다.
본 비교는 $f_{sw}$만 변화시킨 조건이 아니라 2.3절의 식(3)-(4)에 의한 인덕터 설계 절차에 따라 리플 전류 비($\Delta I_L$)를
동일 기준으로 유지하도록 $f_{sw}$ 변화에 맞추어 $L$을 재산정($L \propto 1/f_{sw}$)한 조건에서 수행하였다.
$\Delta I_L$를 유지하면서 $f_{sw}$를 100 kHz에서 400 kHz로 증가시키면 $P_{semi,total}$이 7.65 W에서
15.15 W로 증가하여 스위칭 손실 누적에 따른 총 손실 증가가 확인된다. 반면 $I_{L,rms}$는 14.25 A에서 14.29 A로 거의 변화가
없다. 이는 총 손실 증가가 주로 부하전류 증가가 아니라 주파수 증가에 따른 스위칭 손실 성분의 누적에 의해 발생함을 보여준다.
그림 9. 파레토 차트 ($E$, $P_{semi,total}$)
Fig. 9. Pareto plot of the $E$ and $P_{semi,total}$
그림 9는 표 2의 데이터를 각 입력전압 조건에서 ($E$, $P_{semi,total}$)를 좌표로 하는 파레토 차트이며 각 점의 라벨은 $f_{sw}$[kHz]이다.
여기서 설계 목표는 인덕터 요구량 감소(낮은 $E$ )와 반도체 손실 감소(낮은 $P_{semi,total}$)를 동시에 만족하는 좌측 하단 영역이다.
분석 결과 $f_{sw}$를 증가시키면 $E$는 감소하지만 $P_{semi,total}$은 증가하는 전형적인 관계가 나타났다. 이 구조는 절충 주파수
범위를 설정해야 한다는 점을 정량적으로 보여준다. 또한 비반전 벅-부스트는 고주파에서 스위칭 손실이 커져 효율과 열 측면의 부담이 커질 수 있으므로
소프트 스위칭(ZVS) 등의 손실 저감 기법이 활발히 논의되는 배경과도 일치한다[4].
특히 본 데이터에서는 일부 조건에서 파레토 지배(dominance)가 발생한다. 예를 들어
(1) $V_{in}$ = 42 V : 1000 kHz 점은 800 kHz 점 대비 $E$ 도 크고 손실도 커서(둘 다 불리) 파레토 관점에서 지배(dominated)되어
설계 후보에서 제외될 수 있다.
(2) $V_{in}$ = 30V : 1000 kHz는 800 kHz 대비 $E$ 개선이 거의 없거나 악화되는 반면 손실은 증가한다.
표 2. 데이터 표($V_{in}$, $f_{sw}$, $E$, $P_{semi,total}$)
Table 2. Data table($V_{in}$, $f_{sw}$, $E$, $P_{semi,total}$)
|
$V_{in}$[V]
|
$f_{sw}$[kHz]
|
$E$ [mJ]
|
$P_{semi,total}$ [W]
|
|
30
|
100
|
3.821186948
|
7.6501
|
|
30
|
200
|
1.994553186
|
10.1373
|
|
30
|
400
|
1.080834040
|
15.1507
|
|
30
|
600
|
0.687896401
|
20.1290
|
|
30
|
800
|
0.539637283
|
25.1421
|
|
30
|
1000
|
0.542788376
|
30.2889
|
|
42
|
100
|
1.250185002
|
4.84417
|
|
42
|
200
|
0.638996543
|
7.0123
|
|
42
|
400
|
0.304290927
|
11.3550
|
|
42
|
600
|
0.215910873
|
15.7013
|
|
42
|
800
|
0.173443097
|
20.1080
|
|
42
|
1000
|
0.221805123
|
24.5047
|
|
54.6
|
100
|
1.080673647
|
4.34235
|
|
54.6
|
200
|
0.573279249
|
6.65993
|
|
54.6
|
400
|
0.350497855
|
11.3905
|
|
54.6
|
600
|
0.193666984
|
15.9569
|
|
54.6
|
800
|
0.183138581
|
20.6570
|
|
54.6
|
1000
|
0.102200186
|
25.2668
|
3.5 시뮬레이션 요약(인덕터 지표-손실 상관과 기울기 변화)
본 결과에서는 다음 특징이 확인된다.
(1) 100 kHz, 200 kHz, 400 kHz로 증가시킬 때 : $E$가 크게 감소(인덕터 요구량 급감)
(2) 400 kHz, 600 kHz, 800 kHz로 증가시킬 때 : $E$ 감소폭이 점차 줄어드는 반면 $P_{semi,total}$은 지속적으로
증가(손실 페널티 증가)
(3) 800 kHz에서 1000 kHz로 증가시킬 때 : 일부 입력조건에서 $E$ 개선이 거의 없거나 오히려 악화하면서 손실 증가 대비 지표 개선이
제한적이다.
따라서 본 데이터셋(30/42/54.6 V, 48 V(400 W), 100 kHz ∼ 1000 kHz) 기준으로는 절충점이 되는 주파수 구간이 300
kHz ∼ 400 kHz 부근에 형성되는 경향이 나타난다.
이 구간은 (a) 100 kHz ∼ 200 kHz 대비 $E$가 크게 낮아 인덕터 소형화 효과가 충분히 확보되며 (b) 600 kHz 이상 대비 손실
증가 부담이 상대적으로 완만한 영역이다.
4. 파레토 분석 기반 최적 스위칭 주파수 범위 도출과 논의
4.1 전력밀도-손실 관계에 대한 설계 관점 논의
3장에서 도출된 손실 분해 결과와 인덕터 지표 변화를 기반으로 스위칭 주파수 선택 시 고려해야 할 설계적 함의를 논의한다. 특히 스위칭 손실의 주파수
의존성, 인덕터 요구량 감소 효과의 한계, 입력전압 조건에 따른 손실 수준 차이를 종합하여 전력밀도–손실 관계 관점에서 유효한 주파수 범위를 도출한다.
4.2 결과 요약 : $L$, $E$, $P_{semi,total}$의 변화 특성
시뮬레이션 결과($V_{in}$ = 30/42/54.6 V, $V_{out}$ = 48 V, $P_{out}$ = 400 W)에서 다음 경향이 확인된다.
(1) 인덕터 요구량 감소(전력밀도 유리)
스위칭 주파수 증가에 따라 요구 인덕턴스 $L$과 에너지 프록시 $E$는 전반적으로 감소한다(고주파에서 더 작은 인덕터 적용이 가능해진다).
(2) 총 반도체 손실 증가(효율, 열, EMI 불리)
스위칭 주파수 증가에 따라 총 반도체 손실은 증가한다. 이는 SR-NIBB(Synchronous Rectified Non-Inverting Buck
Boost)의 벅-부스트 동작에서 고주파 스위칭 손실이 커지는 일반적 경향과 정합된다[4].
(3) 입력전압에 따른 관계 위치 변화
동일 주파수에서 $V_{in}$ 조건에 따라 ($E$, 총손실) 좌표가 달라지며 이는 운전점(듀티, 전류, 스위칭 상태)의 차이에 기인한다. 따라서
특정 주파수의 단일 최적점이 아닌 입력 범위를 포괄하는 권장 주파수 ‘범위’로 제시한다. 또한 실제 구현에서는 주파수 편차를 고려해 단일 주파수보다
권장 주파수 범위를 제시한다.
4.3 $E$–총 전력반도체 손실 파레토 차트 기반 무릎점 (knee point) 해석
그림 9에서 좌하단(낮은 $E$, 낮은 총 반도체 손실)이 목표 영역이며 주파수 증가에 따라 점들이 일반적으로 좌상향(손실 증가) + 좌측 이동($E$ 감소)하는
관계 궤적을 형성한다.
특히 200 kHz ∼ 400 kHz 구간에서는 $E$가 유의미하게 감소하는 반면(인덕터 부담 감소) 400 kHz 이후(600 kHz 이상)에서는
$E$ 감소 폭이 상대적으로 작아지는 반면 총 반도체 손실 증가가 지속되어 파레토 프론티어에서 무릎점이 300 kHz ∼ 400 kHz 부근에서 형성되었다.
이 결과는 SR-NIBB 벅-부스트 동작에서 고주파에서 스위칭 손실이 커져 효율이 낮아질 수 있다는 보고와 정합적이며[4] 고주파 적용 시 PCB/구동과 구현 이슈(고속 구동, 설계 변경에 따른 성능 차이 등)를 함께 고려해야 함을 시사한다[7].
본 연구에서 무릎점은 스위칭 주파수 증가에 따른 손실 대비 인덕터 부담 감소($E$ 감소)의 한계이득이 급격히 악화되기 시작하는 전환점으로 정의한다.
이를 위해 인접 주파수 구간에 대해 한계이득 $B = \frac{(-\Delta E)}{\Delta P_{semi,total}}$ 를 계산하였다.
계산 결과 예를 들어 $V_{in}$=30 V 조건에서 $B$는 100 kHz-200 kHz 구간에서 0.734 $mJ/W$였으나 200 kHz ∼
400 kHz 구간에서 0.182 $mJ/W$로 약 75 % 급감하여 200 kHz ∼ 400 kHz 부근에서 손실 대비 인덕터 부감 감소 이득이
급격히 악화됨을 확인하였다. 이러한 전환점 이후에는 열 설계 여유와 EMI 대응(필터링/차폐) 요구가 증가할 수 있으므로 본 연구는 $B$의 급감이
최초로 나타나는 구간을 무릎점 구간으로 판정하고 권장 스위칭 주파수 범위 선정의 근거로 사용하였다.
4.4 300 kHz ∼ 400 kHz 권장 범위 선정 근거와 설계 고려사항
본 절에서는 에너지 프록시 $E$와 총 반도체 손실 $P_{semi,total}$의 파레토 분석 결과를 바탕으로 입력전압 30/42/54.6 V 조건을
동시에 고려한 권장 스위칭 주파수 범위를 300 kHz ∼ 400 kHz로 제안한다. 이동형 전원 응용에서는 특정 입력전압에서의 단일 최적점보다 입력전압
변동과 설계 여유를 고려한 강건(robust)한 주파수 범위가 실무적으로 중요하다.
(1) 파레토 근접도 지표 정의
주파수 스윕 결과로 얻은 $E(V_{in}, f_{sw})$와 $P_{semi,total}(V_{in}, f_{sw})$는 단위가 서로 다르므로 전체
데이터에서의 최소, 최대값을 이용해 다음과 같이 정규화한다.
전체 데이터(모든 $V_{in}$, 모든 $f_{sw}$)에 대해 정규화를 다음과 같이 정의한다.
여기서 $E_{\min}, E_{\max}$ 는 전체 $E$ 데이터의 최소와 최대값이고 $P_{\min}, P_{\max}$는 동일 전체 $P_{semi,total}$
데이터의 최소와 최대값이다.
에너지 프록시 $E$ 와 총 반도체 손실 $P_{semi,total}$ 중 특정 지표를 과도하게 우선시하지 않고 두 지표의 균형적 절충점을 도출하기
위해 두 지표를 정규화한 ($\tilde{E}, \tilde{P}$)공간에서 이상점(0,0)까지의 유클리드 거리(Euclidean distance)
$D$를 근접도 지표로 정의하였다. 이때 근접도 지표 $D$의 최소값은 두 지표가 동시에 낮은 목표 영역에 가장 근접한 절충 조건을 의미한다.
또한 입력전압 3조건을 동시에 고려하기 위해 최악조건 기준의 견고한 근접도(robust metric)를 다음과 같이 정의 한다.
표 3. 레토 근접도 지표(정규화 기반)
Table 3. areto Proximity Index(Normalized)
|
$f_{sw}$[kHz]
|
$D$(30V)
|
$D$(42V)
|
$D$(54.6V)
|
$D_{\max}$
|
|
100
|
1.0081
|
0.3093
|
0.2631
|
1.0081
|
|
200
|
0.5557
|
0.1773
|
0.1550
|
0.5557
|
|
400
|
0.4927
|
0.2757
|
0.2797
|
0.4927
|
|
600
|
0.6285
|
0.4388
|
0.4483
|
0.6285
|
|
800
|
0.8102
|
0.6079
|
0.6292
|
0.8102
|
|
1000
|
1.0070
|
0.7777
|
0.8064
|
1.0070
|
표 3은 주파수별 $D(V_{in}, f_{sw})$와 $D_{\max}$ 계산 결과이다.
표 3에서 $D_{\max}$는 400 kHz에서 최소로 나타나며 이는 입력전압 전체 범위에서 낮은 $E$와 낮은 손실을 동시에 만족시키는 관점에서 400
kHz가 가장 견고한 절충점임을 의미한다.
(2) 3가지 관점에서의 권장 범위(300 kHz ∼ 400 kHz)
(a) 효율–크기 절충(Trade-off point/굴곡점) : 저주파 영역(예: 200 kHz 이하)은 $P_{semi,total}$ 관점에서 유리하나
목표 전류 리플 $\Delta I_L$을 만족하기 위한 요구 인덕턴스 $L$과 $E$가 증가하여 인덕터 체적/비용 관점에서 불리하다. 반대로 고주파
영역(예: 600 kHz 이상)은 $L$과 $E$가 감소하여 전력밀도 향상에 유리하지만 스위칭 손실 증가로 총 반도체 손실이 증가하여 발열과 효율
저하 부담이 커진다. 따라서 본 조건에서는 $E$ 감소 효과와 손실 증가가 교차하는 중간 주파수 영역(300 kHz ∼ 400 kHz 부근)이 효율–크기
관점의 합리적 절충점으로 판단된다.
(b) 주파수 편차와 모델 불확실성을 고려한 설계 안전성 확보 : 실제 시스템에서는 센서 신호처리, 시지연에 의한 제어 오차, 회로 수동소자값 변동과
동작 조건 변화로 스위칭 주파수가 일정 범위에서 변동할 수 있으며 주파수 편차는 인덕터 전류 리플과 손실에 직접 영향을 준다. 또한 본 연구 결과는
데이터시트 기반 소자 모델과 기생성분(레이아웃 기생 인덕턴스와 커패시턴스 및 공통 소스 인덕턴스(CSI) 등)이 제외된 이상화된 수동소자 조건을 사용한
시뮬레이션에 기반하므로 하드웨어 시험에서는 스위칭 과도와 데드타임 및 게이트 구동 조건과 기생성분 등에 의해 손실과 권장 주파수 범위가 변동될 수
있다. 따라서 단일 주파수 ‘점’의 최적화보다는 범위 기반의 설계 목표 설정이 타당하다. 본 연구의 정량 지표에서 400 kHz가 견고 최적($D_{\max}$
최소)로 나타났으며 상기 불확실성과 편차를 고려한 설계 여유 20 %를 반영하여 300 ∼ 400 kHz를 권장 범위로 설정한다.
(c) EMI·게이트 구동·열 제약의 동시 고려: 고주파 스위칭에서는 $dv/dt$와 기생성분 영향이 커져 방사성 EMI와 오동작(유기 턴온, 링잉,
오버슈트 등) 위험이 증가할 수 있다. 이에 따라 게이트 저항, 레이아웃, 게이트 드라이버 구동 조건의 최적화가 필요하며[2] 고주파 영역에서 구조적으로 스위칭 손실 증가가 두드러질 수 있다는 점도 고려해야 한다[4]. 결과적으로 효율, 열, EMI 제약을 동시에 만족시키기 위해 스위칭 주파수의 상한을 설정할 필요가 있으며 본 연구에서는 300 kHz ∼ 400
kHz를 권장 구간으로 제시한다.
5. 결 론
본 연구는 웨어러블 로봇 등 이동형 전원 응용을 목표로 하는 GaN 기반 4-스위치 비반전 벅-부스트 컨버터($V_{in}$ = 30 ∼ 54.6
V, $V_{out}$ = 48 V, $P_{out}$ = 400 W)에 대해 스위칭 주파수(100 kHz ∼ 1000 kHz) 변화에 따른 전력밀도(인덕터
체적/요구량 지표)와 총 GaN 반도체 손실 간 관계를 정량적으로 비교하고 파레토 분석을 통해 권장 주파수 범위를 제안하였다. 특히 4.4절의 설계
관점 분석에 따르면 200 kHz 이하의 저주파 영역에서는 손실은 상대적으로 낮으나 요구 인덕턴스와 에너지 프록시 $E$가 증가하여 인덕터 체적 측면에서
불리하고 600 kHz 이상의 고주파 영역에서는 $L$과 $E$는 감소하나 스위칭 손실 증가로 총손실이 커져 열·효율 부담이 증가한다. 또한 정규화
기반 파레토 근접도 지표에서 400 kHz가 입력 전압 전 범위에서 $D_{\max}$가 최소로 나타나 주파수 편차와 하드웨어 구현 제약을 고려한
범위 기반의 설계 목표 설정이 타당함을 확인하였다.
주요 결론은 다음과 같다.
(1) 스위칭 주파수 증가에 따라 요구 인덕턴스와 인덕터 에너지 프록시 $E$는 감소하여 전력밀도 측면에서 유리하나 총 반도체 손실이 증가하여 효율,
발열 측면의 부담이 커진다. 또한 SR-NIBB의 CCM 벅-부스트 동작에서 고주파 스위칭 손실이 커질 수 있다는 선행 지적과 정합적이다[4].
(2) $E$–총 반도체 손실 파레토 차트에서 400 kHz 부근이 총 손실 증가율 대비 $E$ 감소 이득이 둔화되는 기울기 변화 지점(무릎점)으로
관찰되었으며 이를 기반으로 400 kHz를 중심 설계점으로 선정하는 것이 타당하다.
(3) 실제 설계에서는 주파수 편차(±10 ∼ 20 %), EMI, 게이트 구동 및 레이아웃 제약을 함께 고려해야 하므로 단일 최적점 제시보다 권장
주파수 범위 제시가 유용하다. 고주파 영역에서는 스위칭 노드 $dv/dt$ 증가로 인해 오동작 가능성이 커지므로 게이트 저항, 구동 조건, 스너버
및 레이아웃 최적화가 필요하다는 점을 고려하면[2] 본 연구는 400 kHz를 중심 설계점으로 두고 설계 여유 20 %를 반영하여 300 kHz ∼ 400 kHz를 권장 스위칭 주파수 범위로 제안한다.
한편 본 결과는 데이터시트 기반 소자 모델과 기생성분이 제외된 이상화된 수동소자 조건을 사용한 시뮬레이션 결과이므로 하드웨어 시험에서는 다음 요인에
의해 손실과 최적 주파수 범위가 이동할 수 있다. (a) 레이아웃 기생 인덕턴스와 커패시턴스에 따른 오버슈트, 링잉 증가, (b) 게이트 드라이버의
구동 조건과 데드타임 설정, (c) 공통 소스 인덕턴스에 따른 스위칭 속도와 교차 도통 위험 변화, (d) 인덕터 코어 손실과 온도 상승 및 출력
커패시터 ESR, ESL 등 기생효과에 의한 추가 손실, (e) 소자 파라미터의 공정 편차와 온도 의존성에 따른 손실 비중 변화.
향후 연구에서는 제안 주파수 범위인 300 kHz ∼ 400 kHz를 중심으로 하드웨어 실험을 수행하여 본 결과를 검증하고 설계 여유 20 %의 타당성을
재검토할 예정이다. 구체적으로 (1) 효율과 손실 검증을 위해 입력과 출력 전력을 정밀 측정하여 주파수와 입력전압 조건별 효율 맵을 작성하고 스위칭
파형($v_{ds}$, $i_d$) 기반의 스위칭 에너지 $E_{on}$과 $E_{off}$ 및 도통손실을 분리 추정하여 손실 분해 결과와 비교한다.
(2) 열 검증을 위해 GaN 소자 및 인덕터의 온도(케이스, 방열판, 권선)를 열전대 또는 IR 카메라로 측정하고 주파수 상승에 따른 온도 상승과
열적 한계(정격 여유)를 평가한다. (3) EMI 검증을 위해 전도와 방사 EMI를 정량 측정하여 주파수 증가에 따른 EMI 페널티와 필터, 스너버,
레이아웃 개선 효과를 함께 평가한다. 또한 입력 전압이 출력 전압과 유사한 천이 구간($V_{in} \approx V_{out}$)을 실험 조건에
포함하고 스위칭 손실 최소화를 위한 제어 기법 적용 여부에 따른 효율과 온도 및 EMI 변화를 비교하여 권장 스위칭 주파수 범위의 최적화를 추가로
수행할 예정이다.
Acknowledgements
본 과제(결과물)는 2025년도 교육부 및 충청북도의 재원으로 충북RISE센터의 지원을 받아 수행된 지역혁신중심 대학지원체계(RISE)의 결과입니다.
(2025-RISE-11-031-03)
이 논문은 2022년 정부(산업통상자원부)의 재원으로 한국산업기술진흥원의 지원을 받아 수행된 연구임. (P0020536, 2022년 산업혁신인재성장지원사업)
References
C.-W. Chang, C.-L. Wei, 2011, Single-Inductor Four-Switch Non-Inverting Buck-Boost
DC-DC Converter, pp. 1-4

F. Xue, W. Zhang, C. (Ryan) Zhou, 2019, Gate Driver Design Consideration and Optimization
for Noninverting Buck-Boost Converters, pp. 133-139

J. Lim, S.-K. Chung, 2023, Design of 2kW Non-Isolated Bidirectional Buck-Boost Converter,
pp. 144-145

N. Jolly, A. Mallik, C. Reece, C. Darmody, A. Akturk, 2024, A Critical Exploration
of Loss Optimization Techniques in Non-Inverting Buck-Boost Converters, pp. 7373-7379

F. Dostal, 2023, Selecting the Right Inductor Current Ripple, Analog Devices, Technical
Article

D. Butnicu, R. Tristu, 2023, IR-Scanning vs. PSIM-Thermal Simulation concerning πT
Stress Factor used in DC-DC Converter’s Reliability Calculation, pp. 77-80

R. N. Tripathi, R. Matoba, 2024, Non-inverting Buck-Boost (NIBB) Converter Analysis
of GaN Half Bridges Operation for 24V Unity Conversion Ratio, pp. 1768-1773

J. Hagedorn, 2018, Basic Calculations of a 4-Switch Buck-Boost Power Stage

저자소개
He received the B.S. and M.S. degrees in Electronic Engineering from Mokpo National
University in 1996 and 1999, respectively. He is currently the Head of the Corporate
Research Institute at S&New Co., Ltd. Since 2025, he has been pursuing the Ph.D. degree
in the Dept. of Electronic Engineering at Cheongju University. His research interests
are in solar power generation, inverters, and power converters.
He received the B.S. degree in Electrical and Control Engineering from Cheongju University
in 2023. Since 2025, she has been pursuing the M.S. degree in Electrical and Control
Engineering at Cheongju University. Her research interests are in motor control, inverters,
and power converters.
He received the B.S. and M.S. degrees in mechatronics from Korea University, Korea,
in 2004 and 2008, respectively, and the Ph.D. degree in functional control systems
from Shibaura Institute of Technology, Tokyo, Japan, in 2019. From 2008 to 2021, he
was with the EV R&D Laboratory, LG Electronics, Seoul, Korea. From 2021 to 2023, he
was with the Inverter Development Division, LG Magna e-Powertrain, Incheon, Korea.
From October 2023, he is currently an Assistant Professor in in the Dept. of Electrical
and Control Engineering at Cheongju University. His major interests are electric machine
drives, power conversion and fault detection in electric vehicle applications.